Open the Portico Developer Guide site
Portico Schema
SearchCriteriaType Complex Type
Portico Schema : SearchCriteriaType Complex Type
Namespace http://Hps.Exchange.PosGateway
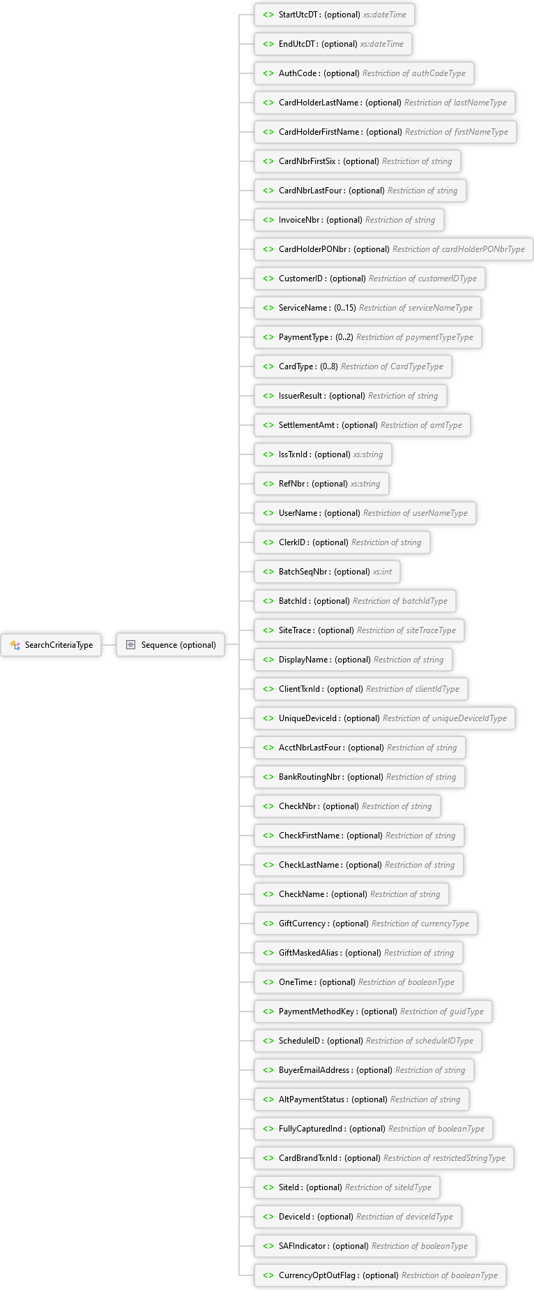
Diagram
CurrencyOptOutFlag Element SAFIndicator Element DeviceId Element SiteId Element CardBrandTxnId Element FullyCapturedInd Element AltPaymentStatus Element BuyerEmailAddress Element ScheduleID Element PaymentMethodKey Element OneTime Element GiftMaskedAlias Element GiftCurrency Element CheckName Element CheckLastName Element CheckFirstName Element CheckNbr Element BankRoutingNbr Element AcctNbrLastFour Element UniqueDeviceId Element ClientTxnId Element DisplayName Element SiteTrace Element BatchId Element BatchSeqNbr Element ClerkID Element UserName Element RefNbr Element IssTxnId Element SettlementAmt Element IssuerResult Element CardType Element PaymentType Element ServiceName Element CustomerID Element CardHolderPONbr Element InvoiceNbr Element CardNbrLastFour Element CardNbrFirstSix Element CardHolderFirstName Element CardHolderLastName Element AuthCode Element EndUtcDT Element StartUtcDT Element Sequence SearchCriteriaType Complex Type
Overview
Sequence optional
StartUtcDT optional xs:dateTime

Start date time used to filter the results to a particular date time range. The date time must be specified in UTC (Coordinated Universal Time). If the element is not present, start date time will be defaulted to six days prior at 00:00:00.

Transactions must have been run at or after this time to be returned.

EndUtcDT optional xs:dateTime

End date time used to filter the results to a particular date time range. The date time must be specified in UTC (Coordinated Universal Time). If the element is not present, start date time will be defaulted to tomorrow at 00:00:00.

Transactions must have been run before or at this time to be returned.

Note: The end date/time must be after the start date/time.

AuthCode optional authCodeType Simple Type

A specific authorization code

CardHolderLastName optional lastNameType Simple Type

The supplied string must appear somewhere in the last name of the associated card holder.

CardHolderFirstName optional firstNameType Simple Type

The supplied string must appear somewhere in the first name of the associated card holder.

CardNbrFirstSix optional Restriction of xs:string

The card number must start with this string.

CardNbrLastFour optional Restriction of xs:string

The card number must end with this string.

InvoiceNbr optional Restriction of xs:string

A specific invoice number; originally supplied in AdditionalTxnFields or DirectMktInvoiceNbr in DirectMktData

CardHolderPONbr optional Restriction of cardHolderPONbrType Simple Type

A specific purchase order number; originally supplied in a CPCEdit

CustomerID optional customerIDType Simple Type

A specific customer id; originally supplied in AdditionalTxnFields

ServiceName 0..15 Restriction of serviceNameType Simple Type

A list of transaction types to search for (i.e. CreditSale); see the associated Type enumerations for specific values supported.

Note: If not supplied, 'all' is assumed.

PaymentType 0..2 paymentTypeType Simple Type

A list of payment methods to search for (i.e. Credit, Debit, etc.); see the associated Type enumerations for specific values supported.

Note: If not supplied, 'all' is assumed.

CardType 0..8 CardTypeType Simple Type

A list of card types to search for (i.e. VISA, MC, etc.); see the associated Type enumerations for specific values supported.

Note: If not supplied, 'all' is assumed.

IssuerResult optional Restriction of xs:string

A specific resulting status based on the issuer response:

  • F - full approvals
  • P - partial approvals
  • A - all approvals (full and partial)
  • D - declines
  • FR - fraud declines

Note: If not sent then all will be included.

SettlementAmt optional amtType Simple Type

A specific settlement amount

IssTxnId optional xs:string

A specific issuer transaction identifier

RefNbr optional xs:string

A specific retrieval reference number

UserName optional userNameType Simple Type

A specific user name

ClerkID optional Restriction of xs:string

A specific clerk id

BatchSeqNbr optional xs:int

A specific batch sequence number

BatchId optional batchIdType Simple Type

A specific batch id

SiteTrace optional siteTraceType Simple Type

A specific site trace

DisplayName optional Restriction of xs:string

A specific user display name

Note: This field is for future use and is ignored.

ClientTxnId optional clientIdType Simple Type

A specific client-generated transaction id

Note: Since this value should be unique, this should find at most one match.

UniqueDeviceId optional uniqueDeviceIdType Simple Type

A specific client-generated device sub-identifier

AcctNbrLastFour optional Restriction of xs:string

The check account number must end with this string

BankRoutingNbr optional Restriction of xs:string

A specific routing number

CheckNbr optional Restriction of xs:string

A specific check number

CheckFirstName optional Restriction of xs:string

A specific first name on the check

CheckLastName optional Restriction of xs:string

A specific last name on the check

CheckName optional Restriction of xs:string

A specific business name on the check

GiftCurrency optional currencyType Simple Type

A specific type of gift currency; see the associated Type enumerations for specific values supported

Note: If not supplied, 'all' is assumed.

GiftMaskedAlias optional Restriction of xs:string

A specific gift card alias

OneTime optional booleanType Simple Type

Search for only card-on-file, one-time payments; the default is N.

PaymentMethodKey optional guidType Simple Type

A specific PayPlan payment method key

ScheduleID optional scheduleIDType Simple Type

A specific schedule ID

BuyerEmailAddress optional Restriction of xs:string

A buyer's email address

AltPaymentStatus optional Restriction of xs:string

A payment status of Altpayment transaction

FullyCapturedInd optional booleanType Simple Type

Fully Captured Indicator for searching for Altpayment Transactions; the default is null.

CardBrandTxnId optional restrictedStringType Simple Type

The CardBrandTxnId associated with the original and/or subsequent Card/Credential on File transactions.

SiteId optional siteIdType Simple Type

The Site identifier to query.

Note: The Site must belong to the same License as the requesting Site and Device. The Device identifier must also be specified. The Merchant must be enabled for this functionality.

DeviceId optional deviceIdType Simple Type

The Device identifier to query.

Note: The Device must belong to the Site in the request header or request body if used. The Merchant must be enabled for this functionality.

SAFIndicator optional booleanType Simple Type

Indicator for searching transactions that were processed and initiated in "store and forward" (SAF) mode.

CurrencyOptOutFlag optional booleanType Simple Type

Search for currency conversion transactions where the user opted in or out; the default is null.

Used By
Criteria Element
Source
<xs:complexType name="SearchCriteriaType" xmlns:xs="http://www.w3.org/2001/XMLSchema">
  <xs:sequence minOccurs="0">
    <xs:element name="StartUtcDT" type="xs:dateTime" minOccurs="0">
      <xs:annotation>
        <xs:documentation>
          <p xmlns="http://Hps.Exchange.PosGateway">Start date time used to filter the results to a particular date time range. The date time must be specified in UTC (Coordinated Universal Time). If the element is not present, start date time will be defaulted to six days prior at 00:00:00.</p>
          <p xmlns="http://Hps.Exchange.PosGateway">Transactions must have been run at or after this time to be returned.</p>
        </xs:documentation>
      </xs:annotation>
    </xs:element>
    <xs:element name="EndUtcDT" type="xs:dateTime" minOccurs="0">
      <xs:annotation>
        <xs:documentation>
          <p xmlns="http://Hps.Exchange.PosGateway">End date time used to filter the results to a particular date time range. The date time must be specified in UTC (Coordinated Universal Time). If the element is not present, start date time will be defaulted to tomorrow at 00:00:00.</p>
          <p xmlns="http://Hps.Exchange.PosGateway">Transactions must have been run before or at this time to be returned.</p>
          <p xmlns="http://Hps.Exchange.PosGateway" />
          <p xmlns="http://Hps.Exchange.PosGateway">
            <strong>Note:</strong> The end date/time must be after the start date/time.</p>
        </xs:documentation>
      </xs:annotation>
    </xs:element>
    <xs:element name="AuthCode" type="authCodeType" minOccurs="0">
      <xs:annotation>
        <xs:documentation>
          <p xmlns="http://Hps.Exchange.PosGateway">A specific authorization code</p>
        </xs:documentation>
      </xs:annotation>
    </xs:element>
    <xs:element name="CardHolderLastName" type="lastNameType" minOccurs="0">
      <xs:annotation>
        <xs:documentation>
          <p xmlns="http://Hps.Exchange.PosGateway">The supplied string must appear somewhere in the last name of the associated card holder.</p>
        </xs:documentation>
      </xs:annotation>
    </xs:element>
    <xs:element name="CardHolderFirstName" type="firstNameType" minOccurs="0">
      <xs:annotation>
        <xs:documentation>
          <p xmlns="http://Hps.Exchange.PosGateway">The supplied string must appear somewhere in the first name of the associated card holder.</p>
        </xs:documentation>
      </xs:annotation>
    </xs:element>
    <xs:element name="CardNbrFirstSix" minOccurs="0">
      <xs:annotation>
        <xs:documentation>
          <p xmlns="http://Hps.Exchange.PosGateway">The card number must start with this string.</p>
        </xs:documentation>
      </xs:annotation>
      <xs:simpleType>
        <xs:restriction base="xs:string">
          <xs:maxLength value="6" />
        </xs:restriction>
      </xs:simpleType>
    </xs:element>
    <xs:element name="CardNbrLastFour" minOccurs="0">
      <xs:annotation>
        <xs:documentation>
          <p xmlns="http://Hps.Exchange.PosGateway">The card number must end with this string.</p>
        </xs:documentation>
      </xs:annotation>
      <xs:simpleType>
        <xs:restriction base="xs:string">
          <xs:maxLength value="4" />
        </xs:restriction>
      </xs:simpleType>
    </xs:element>
    <xs:element name="InvoiceNbr" minOccurs="0">
      <xs:annotation>
        <xs:documentation>
          <p xmlns="http://Hps.Exchange.PosGateway">A specific invoice number; originally supplied in AdditionalTxnFields or DirectMktInvoiceNbr in DirectMktData</p>
        </xs:documentation>
      </xs:annotation>
      <xs:simpleType>
        <xs:restriction base="xs:string">
          <xs:maxLength value="60" />
        </xs:restriction>
      </xs:simpleType>
    </xs:element>
    <xs:element name="CardHolderPONbr" minOccurs="0">
      <xs:annotation>
        <xs:documentation>
          <p xmlns="http://Hps.Exchange.PosGateway">A specific purchase order number; originally supplied in a CPCEdit</p>
        </xs:documentation>
      </xs:annotation>
      <xs:simpleType>
        <xs:restriction base="cardHolderPONbrType" />
      </xs:simpleType>
    </xs:element>
    <xs:element name="CustomerID" type="customerIDType" minOccurs="0">
      <xs:annotation>
        <xs:documentation>
          <p xmlns="http://Hps.Exchange.PosGateway">A specific customer id; originally supplied in AdditionalTxnFields</p>
        </xs:documentation>
      </xs:annotation>
    </xs:element>
    <xs:element name="ServiceName" minOccurs="0" maxOccurs="15">
      <xs:annotation>
        <xs:documentation>
          <p xmlns="http://Hps.Exchange.PosGateway">A list of transaction types to search for (i.e. CreditSale); see the associated Type enumerations for specific values supported.</p>
          <p xmlns="http://Hps.Exchange.PosGateway" />
          <p xmlns="http://Hps.Exchange.PosGateway">
            <strong>Note:</strong> If not supplied, 'all' is assumed.</p>
        </xs:documentation>
      </xs:annotation>
      <xs:simpleType>
        <xs:restriction base="serviceNameType">
          <xs:enumeration value="DebitAuth" />
          <xs:enumeration value="DebitSale" />
          <xs:enumeration value="DebitReturn" />
          <xs:enumeration value="DebitAddToBatch" />
          <xs:enumeration value="CashReturn" />
          <xs:enumeration value="CashSale" />
          <xs:enumeration value="CreditOfflineSale" />
          <xs:enumeration value="CreditOfflineAuth" />
          <xs:enumeration value="CreditReturn" />
          <xs:enumeration value="CreditAuth" />
          <xs:enumeration value="CreditAdditionalAuth" />
          <xs:enumeration value="CreditSale" />
          <xs:enumeration value="CheckSale" />
          <xs:enumeration value="CheckQuery" />
          <xs:enumeration value="CheckVoid" />
          <xs:enumeration value="GiftCardActivate" />
          <xs:enumeration value="GiftCardAddValue" />
          <xs:enumeration value="GiftCardReplace" />
          <xs:enumeration value="GiftCardReward" />
          <xs:enumeration value="GiftCardSale" />
          <xs:enumeration value="GiftCardTip" />
          <xs:enumeration value="GiftCardReversal" />
          <xs:enumeration value="GiftCardVoid" />
          <xs:enumeration value="EBTFSPurchase" />
          <xs:enumeration value="EBTFSReturn" />
          <xs:enumeration value="EBTVoucherPurchase" />
          <xs:enumeration value="EBTCashBackPurchase" />
          <xs:enumeration value="EBTCashBenefitWithdrawal" />
          <xs:enumeration value="OverrideFraudDecline" />
          <xs:enumeration value="PrePaidAddValue" />
          <xs:enumeration value="ReCurringBilling" />
          <xs:enumeration value="RecurringBillingAuth" />
          <xs:enumeration value="RewardCashQuery" />
          <xs:enumeration value="RewardCashRedeem" />
          <xs:enumeration value="Tokenize" />
          <xs:enumeration value="AltPaymentAuth" />
          <xs:enumeration value="AltPaymentSale" />
          <xs:enumeration value="AltPaymentCapture" />
          <xs:enumeration value="AltPaymentOrder" />
          <xs:enumeration value="AltPaymentReturn" />
          <xs:enumeration value="AltPaymentVoid" />
          <xs:enumeration value="AltPaymentCreateAuth" />
          <xs:enumeration value="AltPaymentReversal" />
        </xs:restriction>
      </xs:simpleType>
    </xs:element>
    <xs:element name="PaymentType" type="paymentTypeType" minOccurs="0" maxOccurs="2">
      <xs:annotation>
        <xs:documentation>
          <p xmlns="http://Hps.Exchange.PosGateway">A list of payment methods to search for (i.e. Credit, Debit, etc.); see the associated Type enumerations for specific values supported.</p>
          <p xmlns="http://Hps.Exchange.PosGateway" />
          <p xmlns="http://Hps.Exchange.PosGateway">
            <strong>Note:</strong> If not supplied, 'all' is assumed.</p>
        </xs:documentation>
      </xs:annotation>
    </xs:element>
    <xs:element name="CardType" type="CardTypeType" minOccurs="0" maxOccurs="8">
      <xs:annotation>
        <xs:documentation>
          <p xmlns="http://Hps.Exchange.PosGateway">A list of card types to search for (i.e. VISA, MC, etc.); see the associated Type enumerations for specific values supported.</p>
          <p xmlns="http://Hps.Exchange.PosGateway" />
          <p xmlns="http://Hps.Exchange.PosGateway">
            <strong>Note:</strong> If not supplied, 'all' is assumed.</p>
        </xs:documentation>
      </xs:annotation>
    </xs:element>
    <xs:element name="IssuerResult" minOccurs="0">
      <xs:annotation>
        <xs:documentation>
          <p xmlns="http://Hps.Exchange.PosGateway">A specific resulting status based on the issuer response:
                            <ul><li>F - full approvals</li><li>P - partial approvals</li><li>A - all approvals (full and partial)</li><li>D - declines</li><li>FR - fraud declines</li></ul></p>
          <p xmlns="http://Hps.Exchange.PosGateway" />
          <p xmlns="http://Hps.Exchange.PosGateway">
            <strong>Note:</strong> If not sent then all will be included.</p>
        </xs:documentation>
      </xs:annotation>
      <xs:simpleType>
        <xs:restriction base="xs:string">
          <xs:enumeration value="A" />
          <xs:enumeration value="D" />
          <xs:enumeration value="P" />
          <xs:enumeration value="F" />
          <xs:enumeration value="FR" />
        </xs:restriction>
      </xs:simpleType>
    </xs:element>
    <xs:element name="SettlementAmt" type="amtType" minOccurs="0">
      <xs:annotation>
        <xs:documentation>
          <p xmlns="http://Hps.Exchange.PosGateway">A specific settlement amount</p>
        </xs:documentation>
      </xs:annotation>
    </xs:element>
    <xs:element name="IssTxnId" type="xs:string" minOccurs="0">
      <xs:annotation>
        <xs:documentation>
          <p xmlns="http://Hps.Exchange.PosGateway">A specific issuer transaction identifier</p>
        </xs:documentation>
      </xs:annotation>
    </xs:element>
    <xs:element name="RefNbr" type="xs:string" minOccurs="0">
      <xs:annotation>
        <xs:documentation>
          <p xmlns="http://Hps.Exchange.PosGateway">A specific retrieval reference number</p>
        </xs:documentation>
      </xs:annotation>
    </xs:element>
    <xs:element name="UserName" type="userNameType" minOccurs="0">
      <xs:annotation>
        <xs:documentation>
          <p xmlns="http://Hps.Exchange.PosGateway">A specific user name</p>
        </xs:documentation>
      </xs:annotation>
    </xs:element>
    <xs:element name="ClerkID" minOccurs="0">
      <xs:annotation>
        <xs:documentation>
          <p xmlns="http://Hps.Exchange.PosGateway">A specific clerk id</p>
        </xs:documentation>
      </xs:annotation>
      <xs:simpleType>
        <xs:restriction base="xs:string">
          <xs:maxLength value="50" />
        </xs:restriction>
      </xs:simpleType>
    </xs:element>
    <xs:element name="BatchSeqNbr" type="xs:int" minOccurs="0">
      <xs:annotation>
        <xs:documentation>
          <p xmlns="http://Hps.Exchange.PosGateway">A specific batch sequence number</p>
        </xs:documentation>
      </xs:annotation>
    </xs:element>
    <xs:element name="BatchId" type="batchIdType" minOccurs="0">
      <xs:annotation>
        <xs:documentation>
          <p xmlns="http://Hps.Exchange.PosGateway">A specific batch id</p>
        </xs:documentation>
      </xs:annotation>
    </xs:element>
    <xs:element name="SiteTrace" type="siteTraceType" minOccurs="0">
      <xs:annotation>
        <xs:documentation>
          <p xmlns="http://Hps.Exchange.PosGateway">A specific site trace</p>
        </xs:documentation>
      </xs:annotation>
    </xs:element>
    <xs:element name="DisplayName" minOccurs="0">
      <xs:annotation>
        <xs:documentation>
          <p xmlns="http://Hps.Exchange.PosGateway">A specific user display name</p>
          <p xmlns="http://Hps.Exchange.PosGateway" />
          <p xmlns="http://Hps.Exchange.PosGateway">
            <strong>Note:</strong> This field is for future use and is ignored.</p>
        </xs:documentation>
      </xs:annotation>
      <xs:simpleType>
        <xs:restriction base="xs:string">
          <xs:maxLength value="100" />
        </xs:restriction>
      </xs:simpleType>
    </xs:element>
    <xs:element name="ClientTxnId" type="clientIdType" minOccurs="0">
      <xs:annotation>
        <xs:documentation>
          <p xmlns="http://Hps.Exchange.PosGateway">A specific client-generated transaction id</p>
          <p xmlns="http://Hps.Exchange.PosGateway" />
          <p xmlns="http://Hps.Exchange.PosGateway">
            <strong>Note:</strong> Since this value should be unique, this should find at most one match.</p>
        </xs:documentation>
      </xs:annotation>
    </xs:element>
    <xs:element name="UniqueDeviceId" type="uniqueDeviceIdType" minOccurs="0">
      <xs:annotation>
        <xs:documentation>
          <p xmlns="http://Hps.Exchange.PosGateway">A specific client-generated device sub-identifier</p>
        </xs:documentation>
      </xs:annotation>
    </xs:element>
    <xs:element name="AcctNbrLastFour" minOccurs="0">
      <xs:annotation>
        <xs:documentation>
          <p xmlns="http://Hps.Exchange.PosGateway">The check account number must end with this string</p>
        </xs:documentation>
      </xs:annotation>
      <xs:simpleType>
        <xs:restriction base="xs:string">
          <xs:maxLength value="50" />
        </xs:restriction>
      </xs:simpleType>
    </xs:element>
    <xs:element name="BankRoutingNbr" minOccurs="0">
      <xs:annotation>
        <xs:documentation>
          <p xmlns="http://Hps.Exchange.PosGateway">A specific routing number</p>
        </xs:documentation>
      </xs:annotation>
      <xs:simpleType>
        <xs:restriction base="xs:string">
          <xs:maxLength value="50" />
        </xs:restriction>
      </xs:simpleType>
    </xs:element>
    <xs:element name="CheckNbr" minOccurs="0">
      <xs:annotation>
        <xs:documentation>
          <p xmlns="http://Hps.Exchange.PosGateway">A specific check number</p>
        </xs:documentation>
      </xs:annotation>
      <xs:simpleType>
        <xs:restriction base="xs:string">
          <xs:maxLength value="50" />
        </xs:restriction>
      </xs:simpleType>
    </xs:element>
    <xs:element name="CheckFirstName" minOccurs="0">
      <xs:annotation>
        <xs:documentation>
          <p xmlns="http://Hps.Exchange.PosGateway">A specific first name on the check</p>
        </xs:documentation>
      </xs:annotation>
      <xs:simpleType>
        <xs:restriction base="xs:string">
          <xs:maxLength value="50" />
        </xs:restriction>
      </xs:simpleType>
    </xs:element>
    <xs:element name="CheckLastName" minOccurs="0">
      <xs:annotation>
        <xs:documentation>
          <p xmlns="http://Hps.Exchange.PosGateway">A specific last name on the check</p>
        </xs:documentation>
      </xs:annotation>
      <xs:simpleType>
        <xs:restriction base="xs:string">
          <xs:maxLength value="50" />
        </xs:restriction>
      </xs:simpleType>
    </xs:element>
    <xs:element name="CheckName" minOccurs="0">
      <xs:annotation>
        <xs:documentation>
          <p xmlns="http://Hps.Exchange.PosGateway">A specific business name on the check</p>
        </xs:documentation>
      </xs:annotation>
      <xs:simpleType>
        <xs:restriction base="xs:string">
          <xs:maxLength value="50" />
        </xs:restriction>
      </xs:simpleType>
    </xs:element>
    <xs:element name="GiftCurrency" type="currencyType" minOccurs="0">
      <xs:annotation>
        <xs:documentation>
          <p xmlns="http://Hps.Exchange.PosGateway">A specific type of gift currency; see the associated Type enumerations for specific values supported</p>
          <p xmlns="http://Hps.Exchange.PosGateway" />
          <p xmlns="http://Hps.Exchange.PosGateway">
            <strong>Note:</strong> If not supplied, 'all' is assumed.</p>
        </xs:documentation>
      </xs:annotation>
    </xs:element>
    <xs:element name="GiftMaskedAlias" minOccurs="0">
      <xs:annotation>
        <xs:documentation>
          <p xmlns="http://Hps.Exchange.PosGateway">A specific gift card alias</p>
        </xs:documentation>
      </xs:annotation>
      <xs:simpleType>
        <xs:restriction base="xs:string">
          <xs:maxLength value="100" />
        </xs:restriction>
      </xs:simpleType>
    </xs:element>
    <xs:element name="OneTime" type="booleanType" minOccurs="0">
      <xs:annotation>
        <xs:documentation>
          <p xmlns="http://Hps.Exchange.PosGateway">Search for only card-on-file, one-time payments; the default is N.</p>
        </xs:documentation>
      </xs:annotation>
    </xs:element>
    <xs:element name="PaymentMethodKey" type="guidType" minOccurs="0">
      <xs:annotation>
        <xs:documentation>
          <p xmlns="http://Hps.Exchange.PosGateway">A specific PayPlan payment method key</p>
        </xs:documentation>
      </xs:annotation>
    </xs:element>
    <xs:element name="ScheduleID" type="scheduleIDType" minOccurs="0">
      <xs:annotation>
        <xs:documentation>
          <p xmlns="http://Hps.Exchange.PosGateway">A specific schedule ID</p>
        </xs:documentation>
      </xs:annotation>
    </xs:element>
    <xs:element name="BuyerEmailAddress" minOccurs="0">
      <xs:annotation>
        <xs:documentation>
          <p xmlns="http://Hps.Exchange.PosGateway">A buyer's email address</p>
        </xs:documentation>
      </xs:annotation>
      <xs:simpleType>
        <xs:restriction base="xs:string">
          <xs:maxLength value="200" />
        </xs:restriction>
      </xs:simpleType>
    </xs:element>
    <xs:element name="AltPaymentStatus" minOccurs="0">
      <xs:annotation>
        <xs:documentation>
          <p xmlns="http://Hps.Exchange.PosGateway">A payment status of Altpayment transaction</p>
        </xs:documentation>
      </xs:annotation>
      <xs:simpleType>
        <xs:restriction base="xs:string">
          <xs:maxLength value="100" />
        </xs:restriction>
      </xs:simpleType>
    </xs:element>
    <xs:element name="FullyCapturedInd" type="booleanType" minOccurs="0">
      <xs:annotation>
        <xs:documentation>
          <p xmlns="http://Hps.Exchange.PosGateway">Fully Captured Indicator for searching for Altpayment Transactions; the default is null.</p>
        </xs:documentation>
      </xs:annotation>
    </xs:element>
    <xs:element name="CardBrandTxnId" type="restrictedStringType" minOccurs="0">
      <xs:annotation>
        <xs:documentation>
          <p xmlns="http://Hps.Exchange.PosGateway">The CardBrandTxnId associated with the original and/or subsequent Card/Credential on File transactions.</p>
        </xs:documentation>
      </xs:annotation>
    </xs:element>
    <xs:element name="SiteId" type="siteIdType" minOccurs="0">
      <xs:annotation>
        <xs:documentation>
          <p xmlns="http://Hps.Exchange.PosGateway">The Site identifier to query.</p>
          <p xmlns="http://Hps.Exchange.PosGateway" />
          <p xmlns="http://Hps.Exchange.PosGateway">
            <strong>Note:</strong> The Site must belong to the same License as the requesting Site and Device. The Device identifier must also be specified. The Merchant must be enabled for this functionality.
            </p>
        </xs:documentation>
      </xs:annotation>
    </xs:element>
    <xs:element name="DeviceId" type="deviceIdType" minOccurs="0">
      <xs:annotation>
        <xs:documentation>
          <p xmlns="http://Hps.Exchange.PosGateway">The Device identifier to query.</p>
          <p xmlns="http://Hps.Exchange.PosGateway" />
          <p xmlns="http://Hps.Exchange.PosGateway">
            <strong>Note:</strong> The Device must belong to the Site in the request header or request body if used. The Merchant must be enabled for this functionality.
            </p>
        </xs:documentation>
      </xs:annotation>
    </xs:element>
    <xs:element name="SAFIndicator" type="booleanType" minOccurs="0">
      <xs:annotation>
        <xs:documentation>
          <p xmlns="http://Hps.Exchange.PosGateway">Indicator for searching transactions that were processed and initiated in "store and forward" (SAF) mode.</p>
        </xs:documentation>
      </xs:annotation>
    </xs:element>
    <xs:element name="CurrencyOptOutFlag" type="booleanType" minOccurs="0">
      <xs:annotation>
        <xs:documentation>
          <p xmlns="http://Hps.Exchange.PosGateway">Search for currency conversion transactions where the user opted in or out; the default is null.</p>
        </xs:documentation>
      </xs:annotation>
    </xs:element>
  </xs:sequence>
</xs:complexType>
See Also
Portico Schema